beat365平台官方网站
搜索
内网系统
书记信箱
校长信箱
合作交流
人才招聘
图书馆
首页
beat365平台官方网站
学校简介
组织结构
学校章程
学校领导
学校标识
学校位置
大事记
VR校园
校历
机构设置
党政机构与党群组织
教学及教辅单位
行政职能部门
党建思政
人才培养
招生工作
招生简章
答考生问
网上报名
就业创业
学生管理
继教学院
beat365平台官方网站电话(TEL):0871-67987186
内网系统
书记信箱
校长信箱
合作交流
人才招聘
图书馆
首页
beat365平台官方网站
学校简介
组织结构
学校章程
学校领导
学校标识
学校位置
大事记
VR校园
校历
机构设置
党政机构与党群组织
教学及教辅单位
行政职能部门
党建思政
人才培养
招生工作
招生简章
答考生问
网上报名
就业创业
学生管理
继教学院
招生工作
招生 · 动态
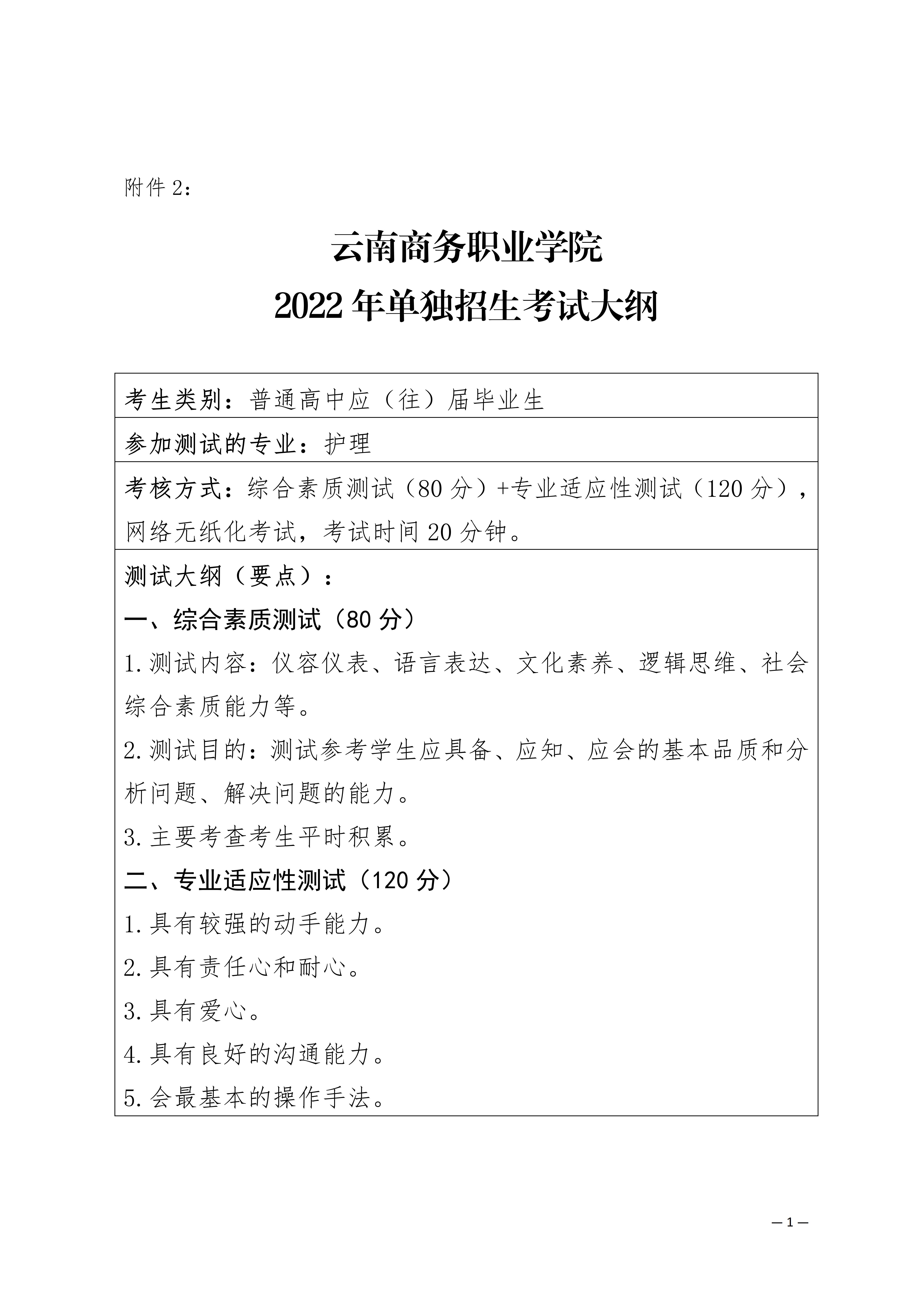
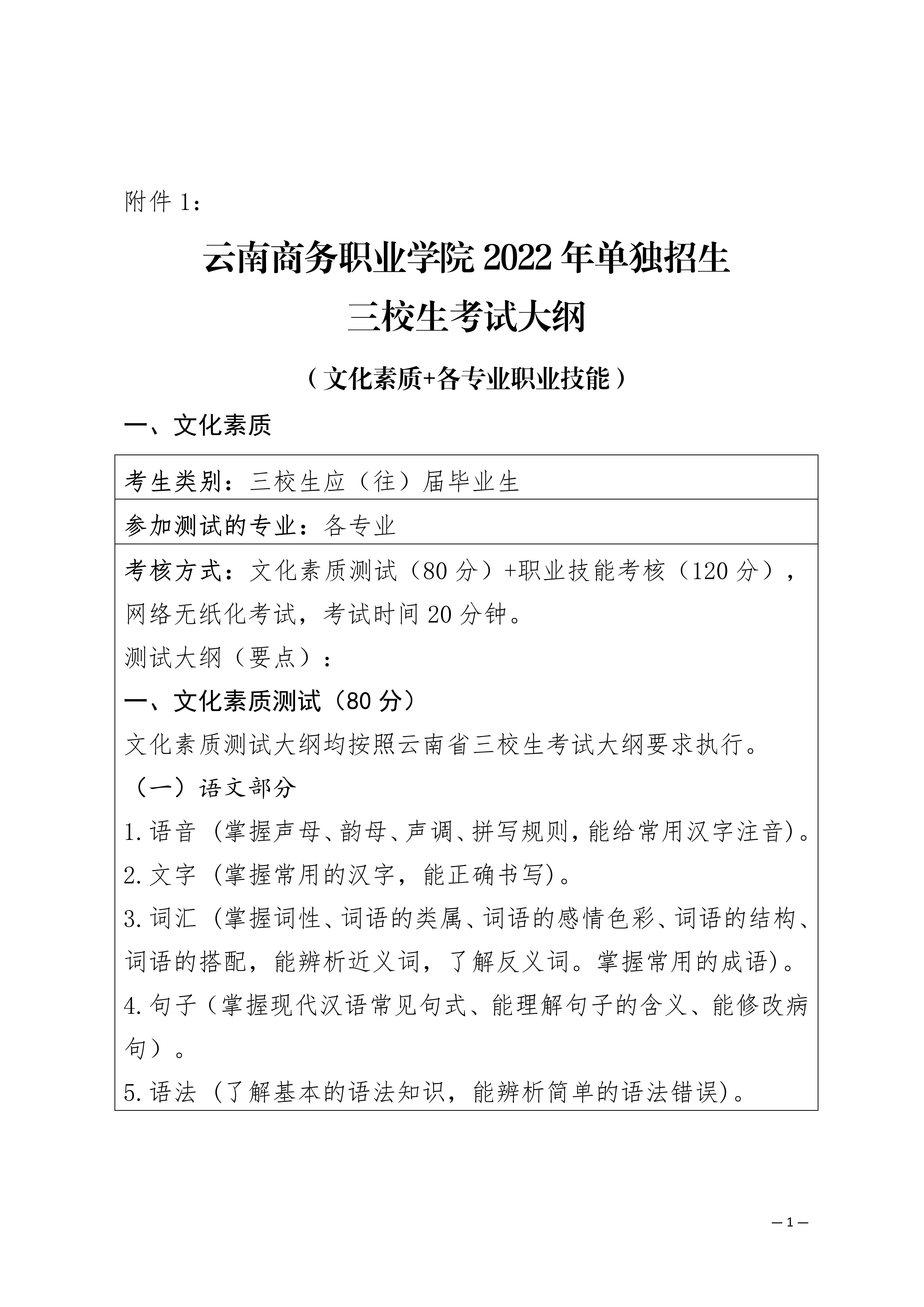
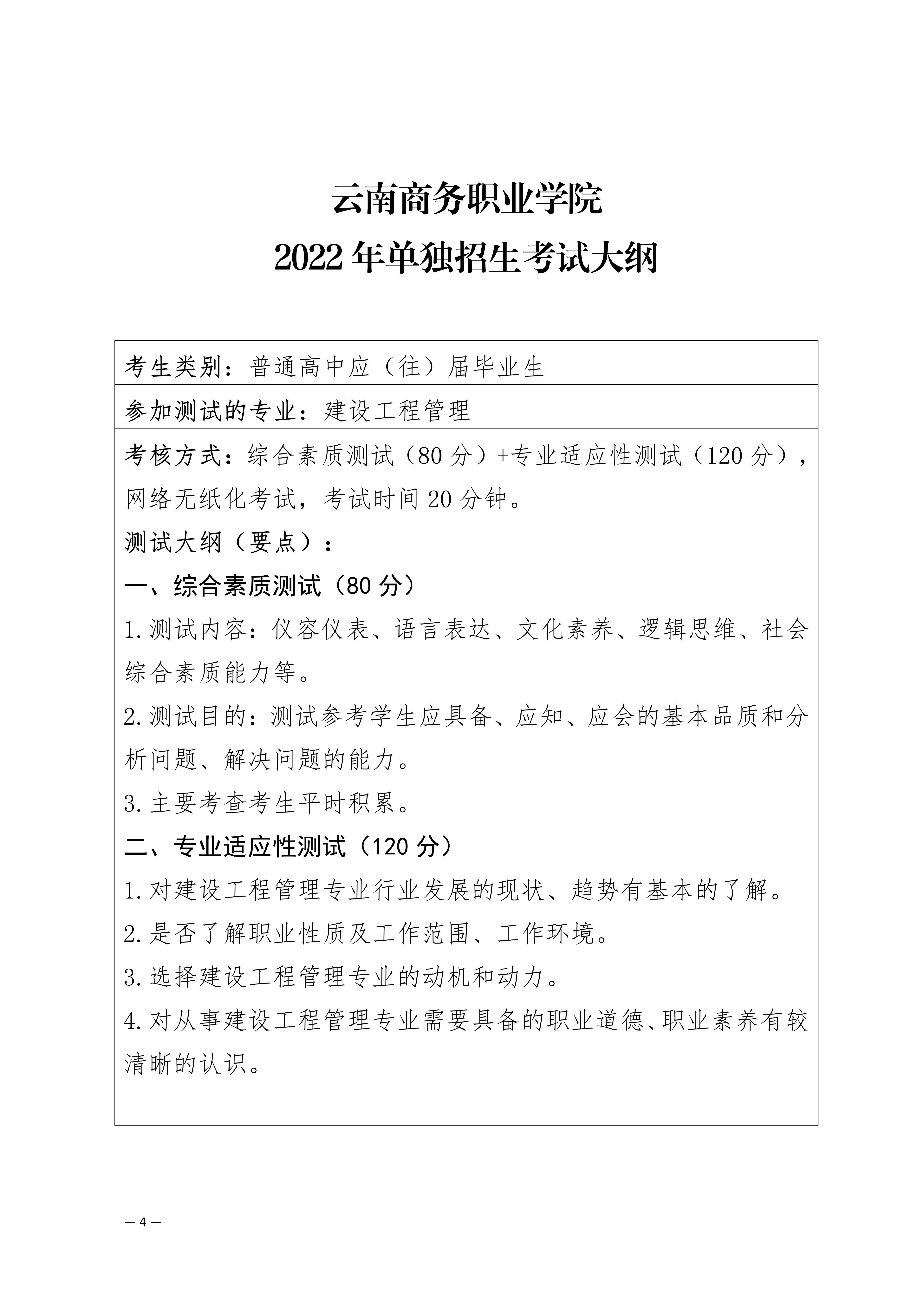
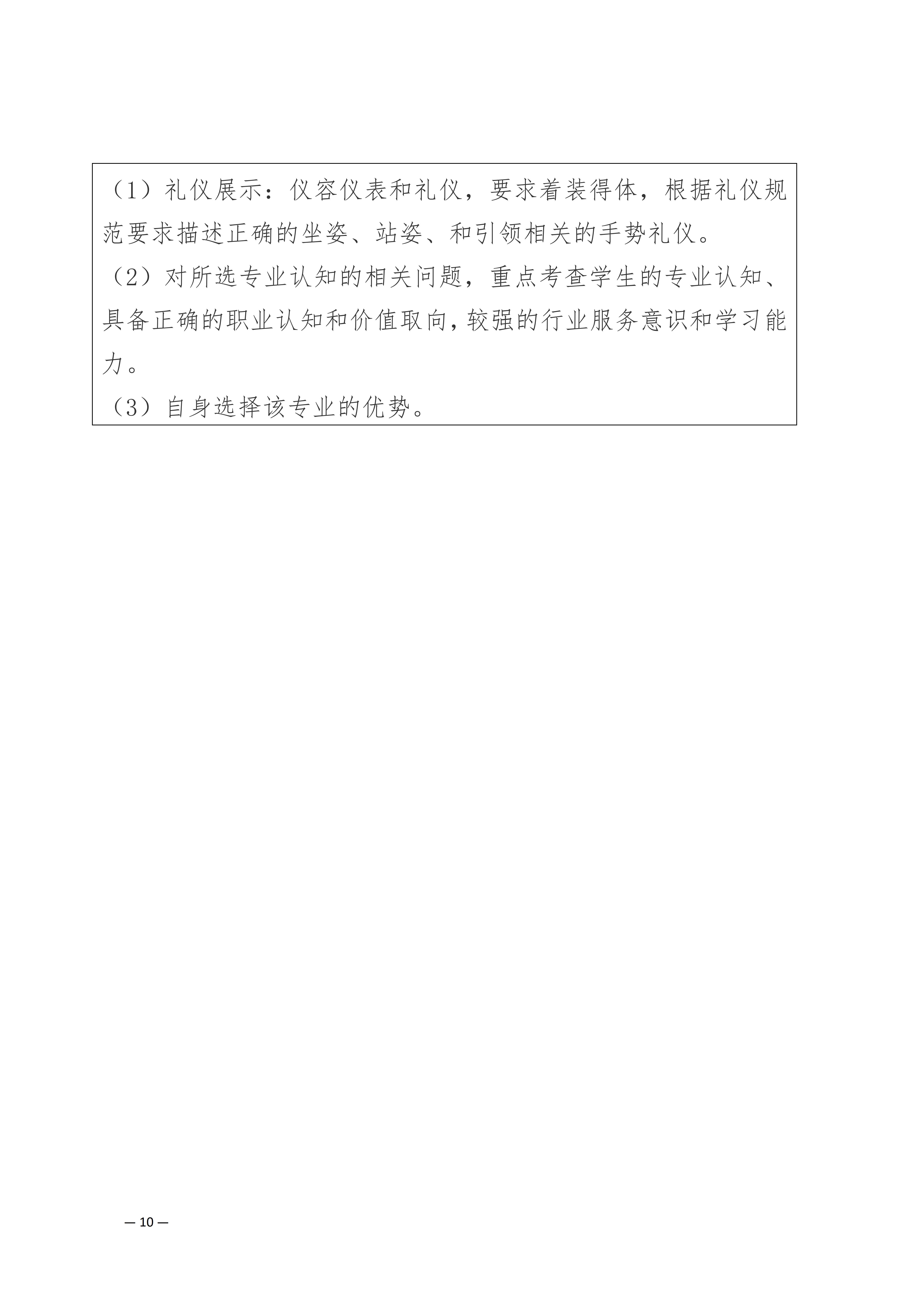
【单招考试方案】beat365平台官方网站2022年单独招生考试工作方案
【单招考试方案】beat365平台官方网站2022年单独招生考试工作方案
2022-03-21
来源:原创
分享
上一篇:
beat365平台官方网站参加2022年高职单招职业适应性测试考试名单
下一篇:
beat365平台官方网站2022年专升本毕业专业公示
返回列表