搜索
beat365平台官方网站电话(TEL):0871-67987186
内网系统
书记信箱
校长信箱
合作交流
人才招聘
图书馆
2024全国高考志愿填报时间来了
2024-06-28 来源:beat365平台官方网站
分享

图片

 图片

2024各省市高考成绩陆续可查,紧随其后的是志愿填报。目前,多地志愿填报时间已确定,跟教育小微一起来看——


北京

图片

天津

图片

河北

图片
图片

山西

图片

内蒙古

图片
图片
图片
图片
图片
图片

辽宁

图片

吉林

图片

黑龙江

图片

上海

图片

江苏

图片

浙江

图片

安徽

图片

福建

图片

江西

图片

山东

图片
图片



河南

图片

湖北

图片

湖南

图片


广东

图片



广西

图片

海南

图片

重庆

图片

四川

图片

贵州

图片

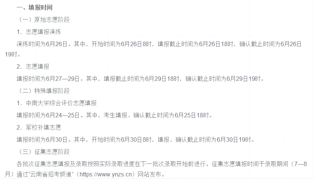
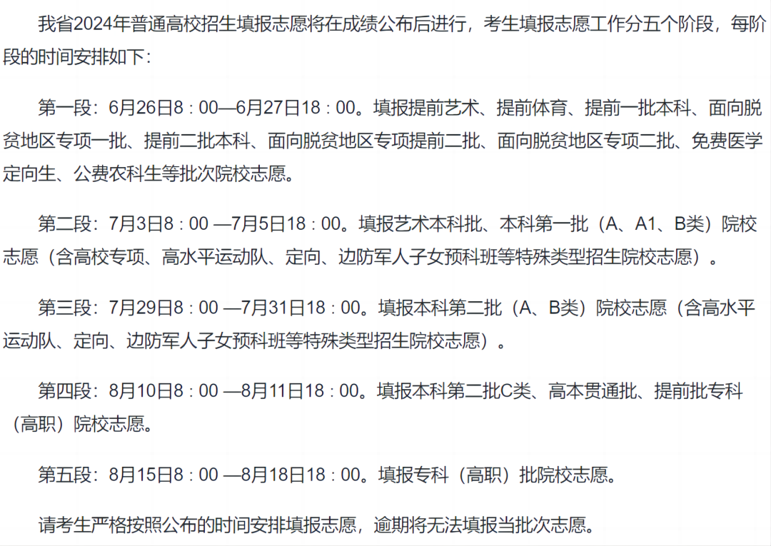
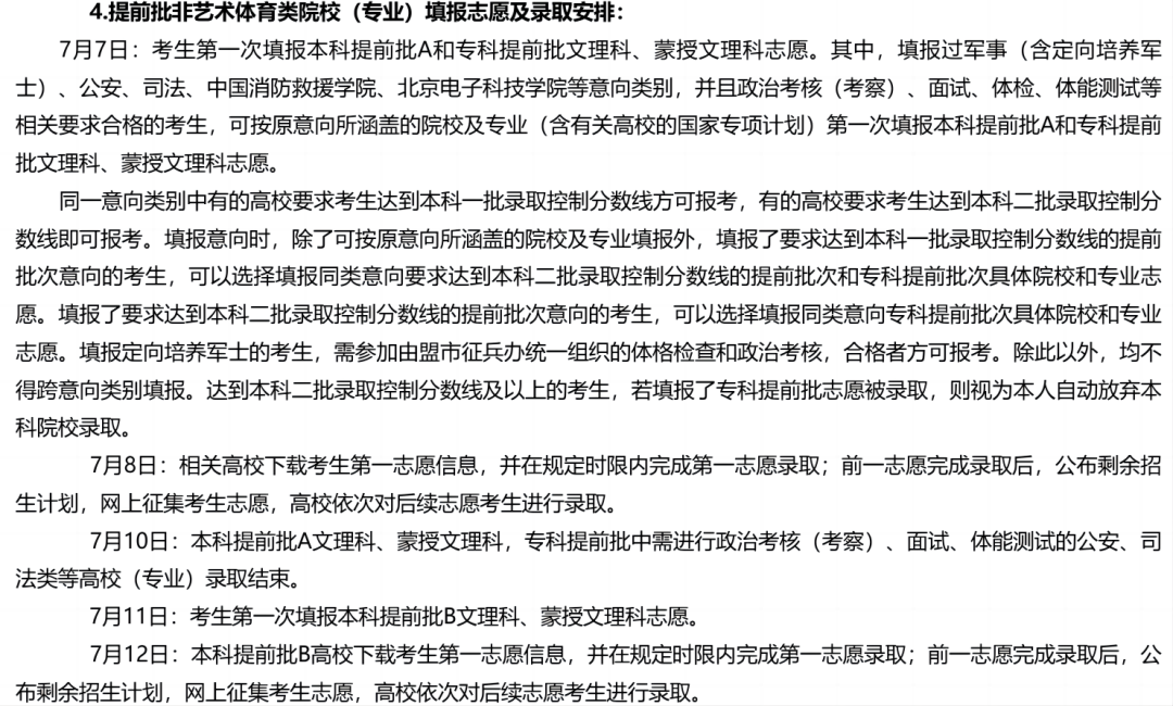
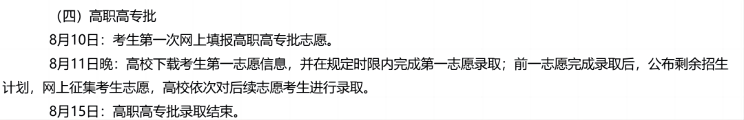
云南

图片

陕西

图片

甘肃

图片

青海

图片

宁夏

图片

新疆

图片


(来源:微信公众号“阳光高考信息平台”)

      编辑 | 新闻中心
   初审 | 李佳欣
复审 | 蔡倩
   终审 | 郭新阳